དགུན་དུས་བོད་ལྗོངས་སུ་གནས་སྐོར་དུ་ཡོང་མཁན་རིམ་བཞིན་ཇེ་མང་དུ་གྱུར། གྲོང་ཚོར་དགུན་ཁའི་གུང་གསེང་གི་གསབ་སྦྱོང་འཛིན་གྲྭ་གཉེར་བ། མཚོ་སྔོན་གྱིས་ཆུ་བོ་དང་མཚོའི“གང་བྱུང་བཞིའི” གནད་དོན་756དག་ཐེར་བྱས་པ། བདེན་འཚོལ་དུས་དེབ་ཐོག་སྤྱི་ཁྱབ་ཧྲུའུ་ཅི་ཞི་ཅིན་ཕིང་གི་གསུང་བཤད་གལ་ཆེན་ལོ་རྒྱུས་དངོས་གཙོ་རིང་ལུགས་རྒྱུན་འཁྱོངས་ཀྱིས་དེང་རབས་ཀྲུང་གོའི་མར་ཁེ་སི་རིང་ལུགས་འཕེལ་རྒྱས་ཀྱི་མཐོ་ཚད་གསར་པ་རྒྱུན་ཆད་མེད་པར་གཏོད་དགོས་ཞེས་པ་སྤེལ་བ། བོད་རང་སྐྱོང་ལྗོངས་སྲིད་གྲོས་སྐབས་བཅུ་གཅིག་པའི་ཚོགས་འདུ་ཐེངས་གསུམ་པ་གཟབ་རྒྱས་ངང་འགོ་ཚུགས་པ། མང་ཚོགས་ཀྱི“མགྲིན་ཚབ་པ”ཡག་པོ་ཞིག་བྱེད་ཀྱི་ཡིན། “པེ་ཅིང་དུ་འཛོམས་པ”ཞེས་པའི་སྐབས་དང་པོའི་རྒྱལ་སྤྱིའི་ཐང་གའི་སྒྱུ་རྩལ་འགྲེམས་སྟོན་དང་འཛམ་གླིང་ཐང་གའི་སྒྱུ་རྩལ་ཚོགས་ཆེན་པེ་ཅིང་དུ་གཟབ་རྒྱས་ངང་སྤེལ་བ། 2019ལོའི་རྒྱལ་ཡོངས་ཕུལ་བྱུང་དགེ་རྒན་གྱི་གཟེངས་རྟགས་ཐོབ་མཁན་དགེ་རྒན་ལྷ་རྩེ་རྒྱལ། “ཕྱིར་སྐྱོད་དཀའ་བའི”དཀའ་གནད་བསལ་བས་མང་ཚོགས་ལ་སྟབས་བདེ་བྱུང་བ། མང་ཚོགས་ཚོའི་བདེ་ཐང་གི་སྲུང་སྐྱོང་པ།
ཀྲུང་གོའི་བོད་ལྗོངས་དྲ་བ། > གསར་འགྱུར། > བོད་ལྗོངས་གསར་འགྱུར།

བོད་ལྗོངས་ཀྱི་གསོ་བ་རིག་པ་དང་ཐང་ག བྲོ་གཞས་སོགས་རྒྱལ་ཁབ་རིམ་པའི་གཟུགས་འདས་རིག་གནས་ཤུལ་བཞག་གི་ཚབ་བྱེད་རྣམ་གྲངས་མིང་གཞུང་ཁག་ལྔ་པའི་ཁྲོད་དུ་ཚུད་འདུག

སྤེལ་དུས 2020-12-23 ཡོང་ཁུངས། ཀྲུང་གོའི་བོད་ལྗོངས་དྲ་བ། རྩོམ་པ་པོ། པདྨ་ཚེ་རིང་གིས་བསྒྱུར།

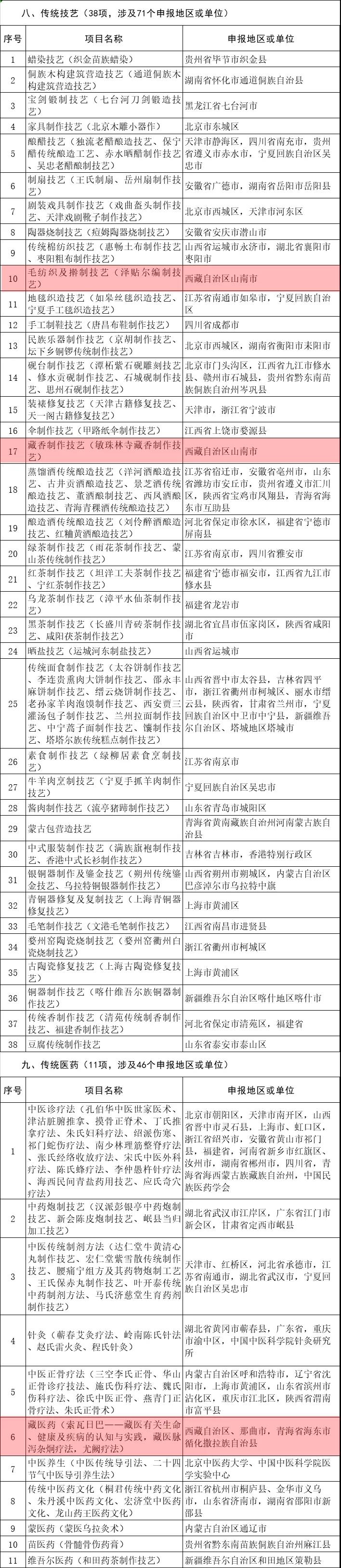
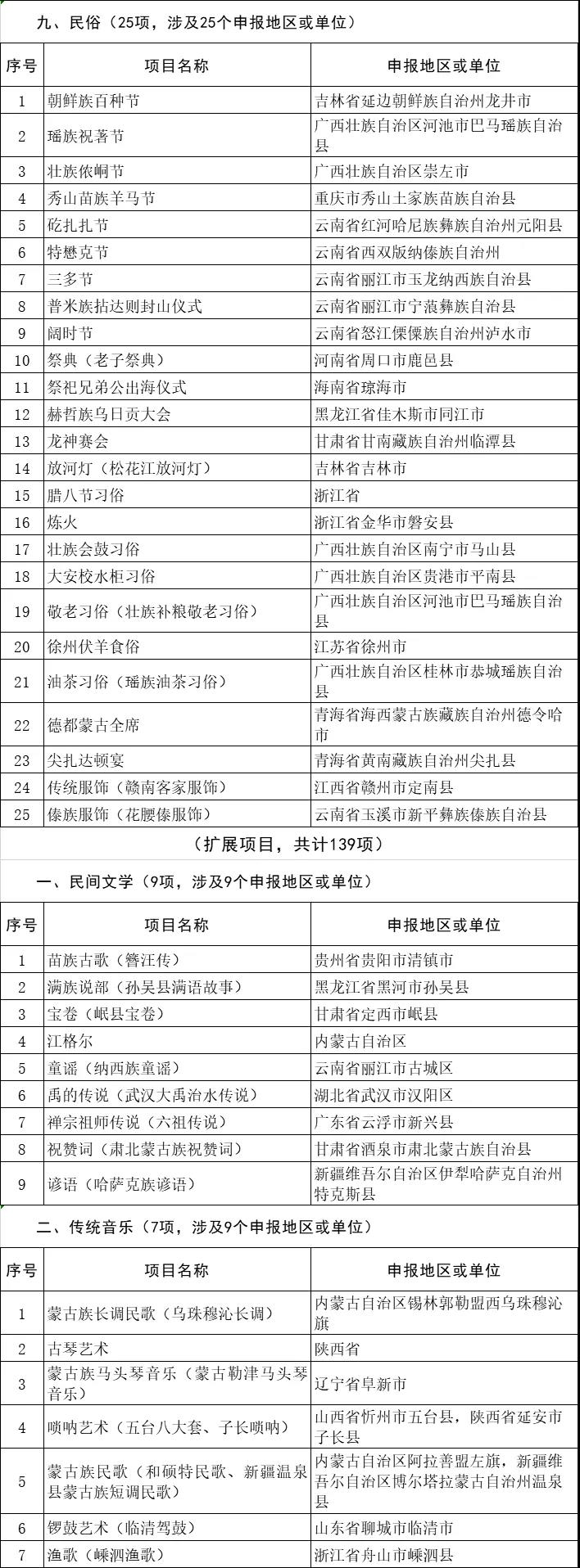
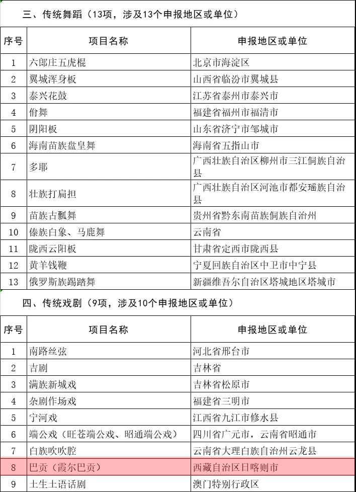
          ཟླ12པའི་ཚེས18ཉིན། རིག་གནས་དང་ཡུལ་སྐོར་པུའུ་ཡིས་རྒྱལ་ཁབ་རིམ་པའི་མངོན་མིན་རིག་གནས་ཤུལ་བཞག་གི་ཚབ་བྱེད་རྣམ་གྲངས་ཀྱི་མིང་གཞུང་ཁག་ལྔ་པའི་འོས་སྦྱོར་རྣམ་གྲངས་ཀྱི་མིང་ཐོ་ཡོངས་བསྒྲགས་བྱས་པ་དང་། རྣམ་གྲངས337འོས་སྦྱོར་བྱས་པའི་ནང་རྣམ་གྲངས198གསར་དུ་བསྣན་པ་དང་རྣམ་གྲངས139རྒྱ་ཆེར་བཏང་ཡོད། བོད་ལྗོངས་ཀྱི་མགུར་གླུ་དང་། ཚ་ཚ་བཟོ་སྐྲུན་ལག་རྩལ། བྲོ་གཞས། བོད་ལུགས་གསོ་རིག་དང་བོད་སྨན་སོགས་རྣམ་གྲངས13མིང་གཞུང་ནང་དུ་ཚུད་འདུག  

          རྒྱལ་ཁབ་རིམ་པའི་མངོན་མིན་རིག་གནས་ཤུལ་བཞག་གི་ཚབ་བྱེད་རྣམ་གྲངས་མིང་གཞུང་ཁག་ལྔ་པའི་འོས་སྦྱོར་རྣམ་གྲངས་ཀྱི་མིང་ཐོ།

རྩོམ་སྒྲིག་པ། བདེ་སྒྲོལ།